详情描述,金华主持人培训学校,金华婚庆主持人培训,金华婚庆司仪培训,金华司仪培训,嵊
州婚礼主持人培训,金华商务主持人培训
禾智培训,那么我们才会有一个成熟的只有学会放弃,我们才会有坦诚的生活份额。其实,放弃
是一种进取的精。它更加奉献,更退一步。因为是放弃的,所以坚持他们的成就领导他们。你
能感受到鲁迅嘴里流着酸酸的嘴巴吗?他以我向轩辕推荐我的血的崇高情操,毅然放弃了他所享
受的优雅舒适的生活,
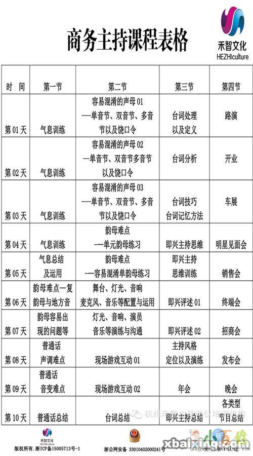
禾智培训,在专业职业培训课程设置方面,都秉承着以专业理论与舞台实践想结合为基础,以市
场演出检验为标尺的经营理念。对于课程方面,我们一直坚持为学员提供详细的课程表,每天每
个课时上什么科目都写的清楚。坚决不会给学生提供所谓授课大纲。在学生结业后,禾智有自己
完善并全面的各大搜索引擎推广系统与技术。让学生放心学习,开心接演出或就业。
对于婚礼主持与商务主持课程,我们采用上午学习,下午自习练习按约定时间交作业的方式。在
短时间内让学生迅速掌握婚礼主持以及各类商业主持的方法与技巧。当然,对于现场的彩排,主
持人以及新人台位,每个环节音乐与台词编辑等都会提供完善教学方法并是经过上千场演出市场
验证的并得到新人以及客户的好评。对于,主持方面的策划以及现场道具认知以及婚礼或商务演
出礼仪等在教学过程中都有完美的体现。
学生切记以下选择机构的要:
对于主持类学生学习来讲,首先看详细课程表,就是每天每个课时介绍很明晰的表格。千万不要
相信所谓的授课大纲,这个只是老师安排教学计划的其中一个依据。对于,每天写一段字的“课
程表”,学生无法对自己所学内容进行检验。
对于主持类学生后期推广来说,勿信加演出群等等。群里那么多的成熟主持人为什么用新人呢!
直接可以问培训机构,你们是否做了大型搜索引擎首页演出推广。如果说有,直接问培训机构要
演出关键词,进行引擎搜索看是否在首页。千万不要用对方机构名称搜索,因为这样的词,不用
做推广都可以搜索到。
商务主持人培训
总课时:40课时
班级人数:1对5
培训对象:热爱商业演出或综艺娱乐主持及大型企业内部主持人专业素质,能力等需要提高的人
士。
商务主持培训课程内容:气息,发音,普通话纠正,台词技巧,即兴主持逻辑思维构架,规定情
境主持(晚会,年会,终端会,招商会等主持以及策划等)
商务主持培训教材:
1.普通话培训测试指南
2.教师自编教材(初级)
司仪培训
总课时:42课时
课程内容:气息、发音、新人彩排,各个环节台词编辑以及音乐选择技巧,即兴主持逻辑思维构
架各类型婚礼主持策划等。
您将获得:
签署培训质量保证协议;
推荐加入主持团队;
赠送46G音乐以及婚礼策划、台词等;
协助学生拍摄婚礼现场视频仪式部分;
各种大型搜索引擎及专业大型婚礼网站宣传推广。
演讲口才培训
总课时:24课时
班级人数:1对5
培训对象:帮助不善于表达的人提高沟通以及语言组织技巧、使表达自然流畅。面对领导专家讲
话,求职面试时心态稳定,应答有思路。提升讲师授课技巧使内容更加丰富,语言更具渲染力以
及号召性。最终实现自我价值以及提升现场销售额。
演讲口才培训课程内容:气息、发音以及普通话纠正、演讲与口才台词技巧、演讲口才逻辑思维
构架,即兴演讲以及保健品、美业、产品等讲师PPT制作以及授课技巧等。
禾智报名热线:13456818279(小智老师-微信同步)
禾智报名QQ:2592885563
禾智主持策划培训机构官网:www.xiaozhipeixun.com
禾智培训地址:杭州市拱墅区祥园路38号浙江日报社印务西楼

押车和不压车,房抵,信用贷,银行贷款,放款快,私人和个人借款

押车和不压车,房抵,信用贷,银行贷款,放款快,私人和个人借款押车和不压车,房抵,信用贷,银行贷款,放款快,私人和个人借款押车和不压车,房抵,信用贷,银行贷款,放款快,私人和个人借款

押车和不压车,房抵,信用贷,银行贷款,放款快,私人和个人借款

三亚市回收冬虫夏草(礼品白燕窝干黑海参)联系时{V话《1》3699《1》2222《1》同号}关键词价格:价格除了受当前市场行情主导外还要看干度、颜色、规格、数量、几级品、和产地而定。包括断条、穿条、死

三亚市回收冬虫夏草132《4005》0001看好坏定价格=[地址:本市范围内一律登门面议。价格:按产地、品牌、质量、规格、日期、数量以质论价,一般回收克价在88元至238元不等。同仁堂品牌价格比较高些

本人常年在本市各区高价上门回收抵押车,按揭车,分期车,各种原因导致不能过户车,违章多漏检车,保全锁定车,各种高中低端轿车,SUV,MPV,硬派越野车,各种新能源电动车,预约出租车,箱货及平板车,风雨无

常年上门回收抵押车,按揭车分期车,不能过户车。只要车辆在您本人名下,就是您自己的车,想怎么卖就怎么卖,不要在乎别人的看法。因为车辆有按揭不能过户,卖了以后还是在您名下,以后车辆出了交通事故怎么办?出现

全国各地高价上门回收抵押车联系方式,收按揭车分期车,各种原因导致不能过户车。您是不是有这方面的车辆要处理呢?接下来就让我给你普及一下抵押车回收方面的知识吧!首先我们来了解一下抵押车的回收标准。一种来源

常年上门回收抵押车,按揭车分期车,不能过户车。只要车辆在您本人名下,就是您自己的车,想怎么卖就怎么卖,不要在乎别人的看法。因为车辆有按揭不能过户,卖了以后还是在您名下,以后车辆出了交通事故怎么办?出现

全国各地高价上门回收抵押车联系方式,收按揭车分期车,各种原因导致不能过户车。您是不是有这方面的车辆要处理呢?接下来就让我给你普及一下抵押车回收方面的知识吧!首先我们来了解一下抵押车的回收标准。一种来源

本人常年在本市各区高价上门回收抵押车,按揭车,分期车,各种原因导致不能过户车,违章多漏检车,保全锁定车,各种高中低端轿车,SUV,MPV,硬派越野车,各种新能源电动车,预约出租车,箱货及平板车,风雨无

全国各地高价上门回收抵押车联系方式,收按揭车分期车,各种原因导致不能过户车。您是不是有这方面的车辆要处理呢?接下来就让我给你普及一下抵押车回收方面的知识吧!首先我们来了解一下抵押车的回收标准。一种来源

常年上门回收抵押车,按揭车分期车,不能过户车。只要车辆在您本人名下,就是您自己的车,想怎么卖就怎么卖,不要在乎别人的看法。因为车辆有按揭不能过户,卖了以后还是在您名下,以后车辆出了交通事故怎么办?出现

本人常年在本市各区高价上门回收抵押车,按揭车,分期车,各种原因导致不能过户车,违章多漏检车,保全锁定车,各种高中低端轿车,SUV,MPV,硬派越野车,各种新能源电动车,预约出租车,箱货及平板车,风雨无

常年上门回收抵押车,按揭车分期车,不能过户车。只要车辆在您本人名下,就是您自己的车,想怎么卖就怎么卖,不要在乎别人的看法。因为车辆有按揭不能过户,卖了以后还是在您名下,以后车辆出了交通事故怎么办?出现

全国各地高价上门回收抵押车联系方式,收按揭车分期车,各种原因导致不能过户车。您是不是有这方面的车辆要处理呢?接下来就让我给你普及一下抵押车回收方面的知识吧!首先我们来了解一下抵押车的回收标准。一种来源

全国各地高价上门回收抵押车联系方式,收按揭车分期车,各种原因导致不能过户车。您是不是有这方面的车辆要处理呢?接下来就让我给你普及一下抵押车回收方面的知识吧!首先我们来了解一下抵押车的回收标准。一种来源

常年上门回收抵押车,按揭车分期车,不能过户车。只要车辆在您本人名下,就是您自己的车,想怎么卖就怎么卖,不要在乎别人的看法。因为车辆有按揭不能过户,卖了以后还是在您名下,以后车辆出了交通事故怎么办?出现

常年上门回收抵押车,按揭车分期车,不能过户车。只要车辆在您本人名下,就是您自己的车,想怎么卖就怎么卖,不要在乎别人的看法。因为车辆有按揭不能过户,卖了以后还是在您名下,以后车辆出了交通事故怎么办?出现

公司在本地高价回收抵押车,提供24小时服务,评估准确,当场结清,随时取车。业务介绍:按揭车.分期车.二手车.报废车.裸车.不能过户车,不挑车型,是车就收,各种高中低端轿车、商务车、越野车、SUV、面包车、货车、纯电新能源车、性能车都在回收范围内。有以上车辆处理的可拨电话联系,不管你在的任何地方,价格合适当天到达,实力说明一切。


广西秋瑞测量员培训是测量测绘专业培训中心,做房建、市政、道路、园林、隧道等施工测量培训。培训内容:1、仪器有全站仪、gps-rtk,经纬仪,垂准仪,水准仪培训等。2、内业培训有南方cass计算土方量,...
【开设课程】 资格认证、公务员考试、会计从业、人力资源管理师、执业医师、导游、文秘、报关员、司法考试、翻译资格考试、建筑地产类、监理师、资产评估师、心理咨询师、教师、月嫂、厨师、营养师、保健按摩、美容...

线上学习+线上考试(人脸识别)考培周期:考试合格后3个月左右下证证书含金量:①权威证书,全国通用②教师队伍、心理从业者、公安、医生、狱警等必备...

企业人力资源管理师证书有用吗?当然是有用的,首先人力资源管理师证书是该行业的职能证书,有证书,才有加入该行业的前提条件;其次,人力资源管理师证书是个人人力资源管理能力的综合展示,能够获得更多人的认可与信任。...

前景广,需求将超200万人,目前只有不到20万,产业规模达16万亿元;含金量高:国家认可的国家职业资格证书,该证书人社部官网备案可查,全国通用、终生有效。...
平时没时间学习的人,想轻松拿到证书。国家开放大学是四种成人学历中最简单最安全的拿证方式。基本上只要上完课时,参加期末考试,基本上就能顺利毕业。...

健康管理师由第三方评价机构组织实施考核,其证书由评价机构用印并颁发证书(职业技能等级证书),其证书效力与卫健委用印颁发证书效力一样,即由第三方评价机构用印并颁发的证书官网可查、可领取各项福利。健康管理师由第三方评价机构组织实施,颁发职业技能等级证书...

人力资源管理师怎么报考人力资源管理师证可领取职业技能晋升补贴:部分省份退休后领取额外的补助:进入人力资源行业很好的敲门砖;升职加薪的前提。人力资源管理师证书是一种专业资格证书,对持有者具有以下意义:1...
我们培训机构开设课程有:消防设施操作员、消防工程师、一建、二建、建筑九大员、安全工程师、监理工程师、造价工程师、咨询工程师等。欢迎致电咨询了解更多课程。 消防工程师培训课程内容 基础知识精讲技能知识精...

保育员证两教一保的制度,即每个班级配两名教学老师,一名保育员。幼儿里是3-6岁左右的,自理能力和自我控制能力欠缺,需要老师们的指导和照顾,保育工作尤为重要,它关系到幼儿的安全和健康,也是影响幼儿园出勤...